Os Fernández de Temes, antepasados do Gran Capitán

Aqui jaz Vasco Pérez de Temes
Pequeno de corpo, Grande de esforço
Bo de rogar, è man de forçar.

Se queremos falar dos Fernández de Temes temos que plantexarnos ir pasiño a pasiño, e procurando non nos esvarar. Catorce xeracións que abranguen desdel o século X ata o século XVI contémplannos. Eu estou a ler o que encontro sobre este tema. Primeiro repasei o que dicía o meu ilustre antepasado Don Manuel Formoso Lamas (con moito respeto pero con precaución porque unha das súas fontes foi nada menos que Don Servando, Bispo de Ourense). Tamén hai que ler a Don Manuel Vázquez Seijas cando trata da Torre de Arcos ou da Casa de Suatorre. Anteriores a eles están os Gándara, Antonio Ramos, Morais, Ocampo, Pellicer, Salazar e Castro e o que vaia encontrando. Posteriores a Formoso Lamas? Luis María de Lojendio, Vaca de Osma, Martínez Laínez, etc. e outros que teño que buscar e atopar. De momento bótenlles unha ollada á árbore xeneralóxico que isto promete…
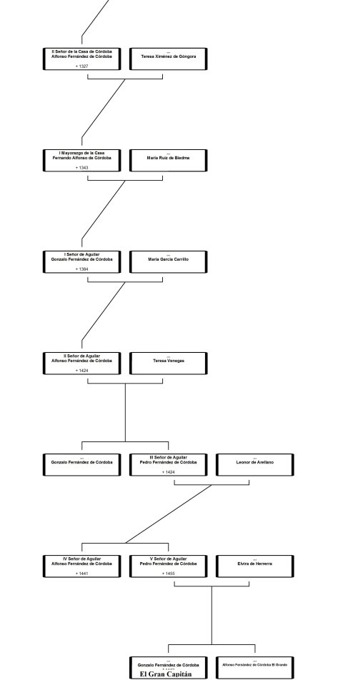
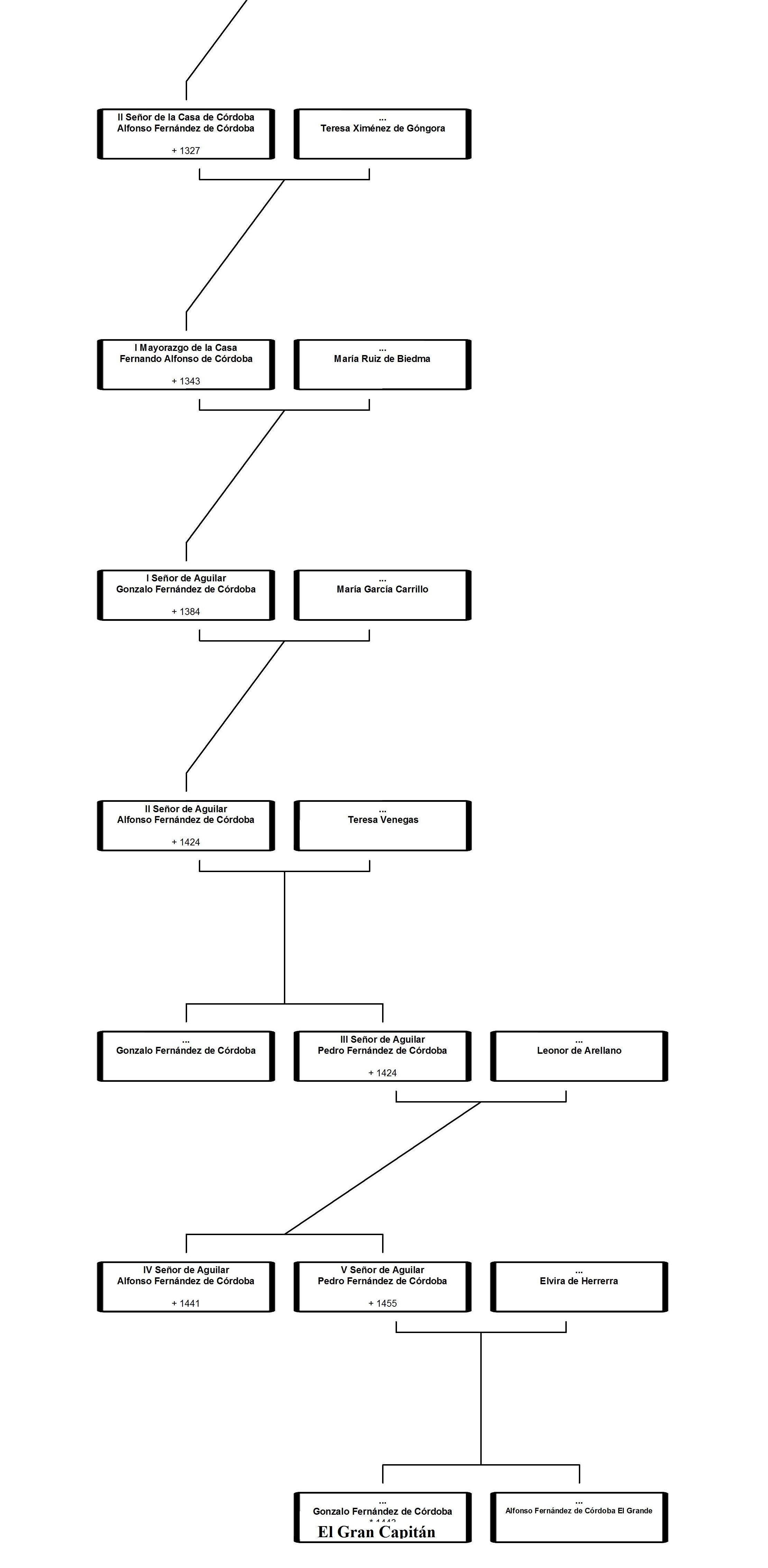
Ancestors tree El Gonzalo Fernández de Córdobaiiia
Ancestors tree El Gonzalo Fernández de CórdobaiiibPropoño que nos acheguemos á figura dos Temes facéndonos unhas sinxelas preguntas:

Quen foi Fernán Núñez de Temes?

Fernán Núñez de Temes foi fillo de Nuño Fernández de Temes e neto de Vasco Fernández de Temes, señores de Temes e Chantada. Fernán Núñez formou parte do exército de Fernando III na conquista de Córdoba, que se produciu en torno ao ano 1236. Polo devandito motivo foi recompensado polo rei con varias prazas e terras conquistadas aos mouros en Andalucía (repartimentos).

Sabías que hai un pobo en Andalucía que se chama Fernán Núñez, en honor de Fernán Núñez de Temes, o noso paisano?

Efectivamente, existe un pobo en Andalucía que se chama Fernán-Núñez, que é a capital do municipio cordobés do mesmo nome, e que pertence á bisbarra da Campiña Sur cordobesa. Está situado a 25 Km. ao sur da capital e conta con 9.736 habitantes. Debe o seu nome ao seu fundador Fernán Núñez de Temes, I señor da casa Fernández de Córdoba.

(Sobre a orixe do pobo de Fernán-Núñez ver os enlaces):

http://ibncalez.blogspot.com.es/2010/12/fernan-nunez-de-temez-i.html

http://ibncalez.blogspot.com.es/2010/12/fernan-nunez-de-temez-ii.html

http://ibncalez.blogspot.com.es/2010/12/fernan-nunez-de-temez-iii.html

Como se coñecen estes feitos?

Moitos historiadores ocupáronse dos episodios da conquista de Córdoba, onde participou activamente Fernán Núñez de Temes. Os historiadores utilizaron para as súas investigacións documentos orixinais da época, como crónicas, privilexios reais, preitos, testamentos, etc. que demostran a veracidade dos feitos sinalados.

«Os servizos que fixo Fernan Nuñez de Temez foron grandes; porque habendo Militado na Escola do seu Tio el Adelantado Mayor Don Alver Perez de Castro, que tanta parte tivo na Conquista da Cidade de Cordova; Foi tamén vno dos seus principais Conquistadores o ano 1236, no qual entrò naquela Cidade a Casa Temez. Deulle o Señor Rei Don Fernando el Santo Magnifico Repartimiento, en que quedaron incluídos os Castelos de Cañete, Paterna, Dúas Irmás, Lueches, i Otros Heredamientos; i entre eles o Lugar que poblô de Christianos, v oy conserva o seu Nome de Hernan Nuñez».[2]

Porqué os Fernández de Temes teñen tanta importancia?

Porque a liñaxe dos Temes deu orixe á importante familia dos Fernández de Córdoba, á que pertenceu Gonzalo Fernández de Córdoba, coñecido como El Gran Capitán. Foi precisamente a raíz do casamento de Fernán Núñez de Temes con Leonor Muñoz (tamén chamada Ora Muñoz), cando o matrimonio e os seus fillos adoptaron o nome dos Córdoba, dando orixe á importante casa dos Fernández de Córdoba, pero mantendo o patronímico «Fernández» e o escudo de armas propio dos Temes, que son tres bandas vermellas en campo de ouro.

Que sabe sobre a orixe dos Temes?

Sábese moi pouco. O máis probable é que os seus antepasados fosen orixinarios da localidade de Temes, pequeno pobo de Carballedo (Lugo), próximo ao lugar de Santiago de Losada onde se encontra o enterramento dun dos seus membros, Vasco Pérez de Temes. Sábese tamén que foron señores de Temes e Chantada, que o seu solar foi a Torre de Arcos, e que Nuño Fernández de Temes, pai de Fernán Núñez, desempeñou o importante cargo de meiriño maior de Galicia.

 

Que din os historiadores sobre a súa orixe?

Ata mediados do século XII non existen datos claros sobre a realidade histórica dos Temes. Este foi o motivo de que algúns historiadores se fixeron eco dos falsos cronicós como o chamado Historia Gótica de Don Servando Obispo de Orense, atribuído aos irmáns Boán (Ver https://eirexe.es/os-boas-son-nosos/), onde se afirmaba que os Temes descendían dun régulo chamado Fernando que o apóstolo Santiago converteu no pazo chamado de «Arcos d’Asua«, soar destes cabaleiros. A maioría dos historiadores coinciden en que por parte paterna entroncan coa familia dos Traba, sendo un dos descendentes, Bermudo Pérez de Traba, quen casou «altamente» en Portugal con Urraca Enríquez, filla de Enrique de Borgoña e Teresa de Portugal, filla de Alfonso VI, rei de Castela.

Fernandes de Temes e Boan/e Buxan: Estos ben de un regulo chamado Fernando que o apostol Santiago convertou no pazo de Arcos d’Asua, que he soar destos cabaleyros, e tina moytas terras a mandar. Casou con Marcia Nuniz donde decendeu San Marcelo e Primitiva cibdadaos d’Astasia Cobaria de Galizia, de Ursaria. E deste home decendio Pelayo [e] Chindasvinto, reys godos, e Arria Theodomyro, rey suevo.E un cabaleyro destos, e de nome de Boan, foe desterrado polo rey Egica a Francia e ala casou e fez pazo coa casa de Borbon. E dil ven o conde don Mendo Troyaz[1]

Conta o genelogista Pellicer [2] que segundo unha escritura de San Salvador de Chantada do ano 1333 Fernán Bermúdez de Traba foi fillo do conde don Bermudo Perez e dona Urraca Enriquez a súa muller, infanta de Portugal. Os Fernández de Temes entroncan coa familia dos Traba na seguinte xeración mediante o casamento de Fernán Bermúdez de Traba e Urraca Fernández de Temes, pais de Vasco Fernández de Temes, señor de Temes e Chantada.

Vasco Fernández de Temes e o seu fillo Nuño Fernández de Temes, señores de Temes e Chantada, avó e pai de Fernán Núñez de Temes, foron os seus antepasados coñecidos máis directos.

Fernán Núñez de Temes casou con Leonor (Ora) Muñoz, filla de Domingo Muñoz, rico-home e adaíl de Córdoba, dos que descende a dinastía dos Fernández de Córdoba:

“…como quien dize nada, la Casa de Cordova tan Poderosa i Rica en Andalucia”[2]

Como iremos vendo a continuación, ao pouco tempo a descendencia de Fernán Núñez, I señor da casa Fernández de Córdoba, se dividiu en catro ramas, coas casas de [3]:

        • Aguilar (Montilla, Montalbán, Monturque, Cañete, Prieto, Carcabuey, Puente Genil, Castillo Anzur y Santa Cruz).
        • Cabra (Baena, Doña Mencía, Zambra, Rute, Iznájar y Valenzuela).
        • Alcaides dos Donceles (Lucena y Espejo).
        • Señores de Montemayor (Montemayor)
https://picasaweb.google.com/lh/photo/zt-E0craQdzPwzAUiS0dmNMTjNZETYmyPJy0liipFm0?feat=directlink
A casa dos Fernández de Córdoba, situada no sur da actual provincia de Córdoba, dividiuse en catro ramas.

 

Fernán Núñez e Leonor (Ora) Muñoz tiveron entre outros moitos fillos a Nuño Fernández de Córdoba, morto polos mouros en Écija, e a Alfonso Fernández de Córdoba, que Foi Adiantado Maior da Fronteira, que sucedeu como II señor da casa de Córdoba. Alfonso Fernández de Córdoba instituíu o primeiro morgado para o seu primoxénito Fernando Alonso de Córdoba e un segundo morgado, o de Alcaudete, para o seu segundo fillo Martín Alfonso [2].

Fernando Alonso de Córdoba sucedeu ao seu pai como III señor da casa de Córdoba. Fundou o morgado de Los Donceles para o seu segundo fillo Diego Fernández de Córdoba.

O seu fillo, Gonzalo Fernández de Córdoba recibe por parte da súa nai o condado de Aguilar, cuxo título van ostentar dende ese momento todos os descendentes da casa de Córdoba. Por parte do rei Enrique recibe o ano 1370 os estados de Priego e Cañete.

A casa dos Fernández de Córdoba continúa coa rama da Casa de Aguilar ata que catro xeracións máis tarde (ver árbore xenealóxica) aparece a figura de Gonzalo Fernández de Córdoba, El Gran Capitán.

O Gran Capitán (naceu en Montilla en 1453 e morreu en Loja en 1515) distinguiuse tanto polas súas virtudes militares -considéraselle o inventor do exército moderno- coma polas súas actuacións como home de paz. Tras o seu traslado á corte como paxe do Infante Alfonso, irmán do rei Enrique IV de Castela, recibiu varios anos de formación cos Reis Católicos previa á súa participación na Guerra de Granada. Posteriormente participou nas guerras de Italia nas súas campañas contra os turcos (vitoria de Cefalonia) e franceses (Ceriñola e Garellano) ata que foi nomeado Vicerrei de Nápoles.

Foi pena que a confianza do Rei Católico se truncase no último momento ao esixirlle cumprida xustificación dos elevados gastos da guerra en Italia e a súa contestación nas ben coñecidas Contas do Gran Capitán:

«Por picos, palas y azadones, cien millones de ducados; por limosnas para que frailes y monjas rezasen por los españoles, ciento cincuenta mil ducados; por guantes perfumados para que los soldados no oliesen el hedor de la batalla, doscientos millones de ducados; por reponer las campanas averiadas a causa del continuo repicar a victoria, ciento setenta mil ducados; y, finalmente, por la paciencia de tener que descender a estas pequeñeces del rey a quien he regalado un reino cien millones de ducados

[1] JOSÉ ANTONIO SOUTO CABO. A História de Don Servando. Cabido de S.A.M.I. Catedral-Seminario de Estudos Galegos.Santiago, 2007.

[2] Pellicer.- Justificación de la grandeza y cobertura de primera clase del Marqués de Priego.


[3] Mª Concepción Quintanilla.- Estructuras sociales y familiares y papel político de la nobleza cordobesa (siglos XIV y XV)

Un comentario en “Os Fernández de Temes, antepasados do Gran Capitán”

  1. Me parece precioso mi abuelo era Fernandez de Temes pero no se por que dejo de usarlo. me parece que esta muy bien descrita la historia. gracias.

Deja un comentario